当前位置:主站首页 > 其它

机械加工工艺优化对五金产品质量提升的研究


4_五金科技2025-5期_56.jpg

4_五金科技2025-5期_57.jpg

4_五金科技2025-5期_58.jpg

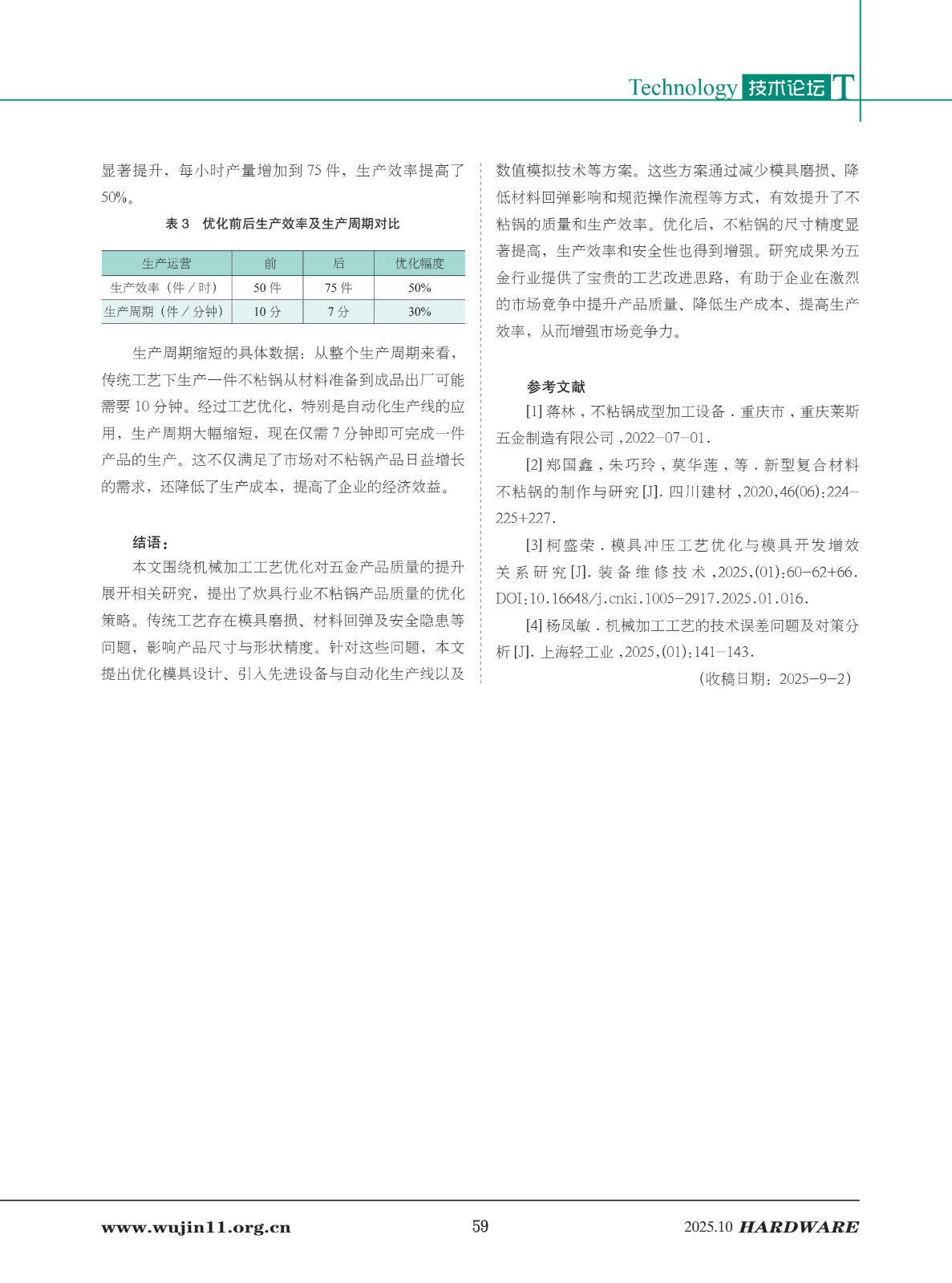
4_五金科技2025-5期_59.jpg